实例生命周期钩子
91字小于1分钟
2024-09-29
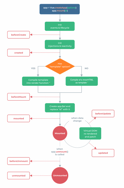
生命周期是指Vue实例从创建到销毁的过程。就是vue实例从开始创建、 初始化数据、编译模板、挂载Dom、渲染->更新->渲染、卸载等⼀系 列过程,在vue⽣命周期中提供了⼀系列的⽣命周期函数,如图所⽰。


91字小于1分钟
2024-09-29
生命周期是指Vue实例从创建到销毁的过程。就是vue实例从开始创建、 初始化数据、编译模板、挂载Dom、渲染->更新->渲染、卸载等⼀系 列过程,在vue⽣命周期中提供了⼀系列的⽣命周期函数,如图所⽰。

